- 地址:
- 山东省临沂市沂水县北关街(文山街3-4号)
- 邮箱:
- 5566961212@qq.com
- QQ:
- 558969974
- 传真:
- 0394-4349389
- 手机:
- 13699984560
九游体育官方平台九游体育官方平台电气机械是在电力系统中对发电机、变压器、电线电缆等设备的统称。近年来,我国智能制造和城市化进程不断加快,电气机械设备智能化和自动化替代稳步推进,为电气机械和器材制造业的快速发展提供了良好的环境。根据国家统计局数据显示,2024年1-9月,我国电气机械和器材制造业企业营业收入为77318.9亿元,营业收入累计下降1.79%,平均用工人数为596.8万人;电气机械和器材制造业企业营业成本为66044.2亿元,其毛利润为15.11%,每百元营业收入中的成本费用为84.89元;电气机械和器材制造业企业销售费用为2598.9亿元,管理费用为2468.5亿元,财务费用为250.6亿元,销售费用累计增长5.8%。
相关上市企业:正泰电器(601877);伟创电气(688698);特变电工(600089);江特电机(002176);平高电气 (600312);亿纬锂能(300014);通威股份(600438);起帆电缆(605222);双杰电气(300444);威腾电气(688226)等
相关企业:浙江金字机械电器股份有限公司;湖南东方电器有限公司;广东威浦电器有限公司等
关键词:产业链;政策;电气机械和器材制造业营业收入;变压器;发电机;电线电缆;重企业;发展趋势
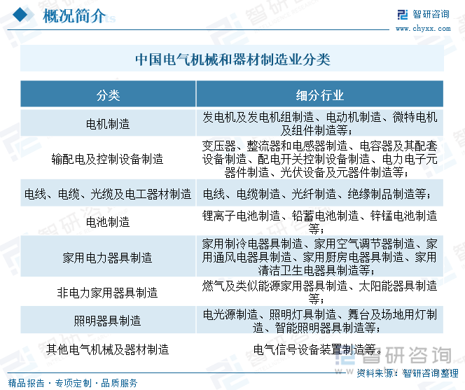
电气机械是在电力系统中对发电机、变压器、电线电缆等设备的统称。根据《国民经济行业分类》(GB/T4754—2017),“C38电气机械和器材制造业”大类可以分为电机制造,输配电及控制设备制造,电线、电缆、光缆及电工器材制造,电池制造,家用电力器具制造,非电力家用器具制造,照明器具制造,其他电气机械及器材制造8类。
](/uploads/allimg/20250725/1-250H50249153b.png)
电气机械行业产业链上游为原材料及仪器供应环节,包括电子元器件、钢材、有色金属、轴承、绝缘材料、橡胶塑料、仪器仪表等。产业链中游为各类电气机械生产制造环节,包括发电机、变压器、断路器、电线电缆、变频器、控制器、互感器等。产业链下游为电气机械应用领域,包括工业生产、交通运输、发电、机械工程等。
](/uploads/allimg/20250725/1-250H5024915925.png)
电气机械衡量是一个国家工业发展水平的重要指标性行业。近年来,我国政府相关部门先后发布了《智能检测装备产业发展行动计划(2023—2025年)》《推动能源电子产业发展的指导意见》《“十四五”智能制造发展规划》等一系列政策,旨在提高行业自动化、智能化水平,电气机械行业将迎来发展新机遇。同时,随着我国经济社会不断向高质量方向发展,以及碳达峰碳中和概念的持续推进,国家政府也在加快推动电气机械制造企业完成向绿色低碳和清洁高效转型,加速推动产业绿色高质量发展,持续为行业发展注入活力。
](/uploads/allimg/20250725/1-250H50249162P.png)
近年来,我国智能制造和城市化进程不断加快,电气机械设备智能化和自动化替代稳步推进,为电气机械和器材制造业的快速发展提供了良好的环境。根据国家统计局数据显示,2024年1-9月,我国电气机械和器材制造业企业营业收入为77318.9亿元,营业收入累计下降1.79%,平均用工人数为596.8万人;电气机械和器材制造业企业营业成本为66044.2亿元,其毛利润为15.11%,每百元营业收入中的成本费用为84.89元;电气机械和器材制造业企业销售费用为2598.9亿元,管理费用为2468.5亿元,财务费用为250.6亿元,销售费用累计增长5.8%。
](/uploads/allimg/20250725/1-250H50249162L.png)
相关报告:智研咨询发布的《中国电气机械行业市场竞争态势及前景战略研判报告》
变压器是利用电磁感应的原理来改变交流电压的装置,包括运行在主干电网的电力变压器和运行在终端的配电变压器两大部分。2020年,受新冠疫情影响,我国变压器总产量规模略微下降,降至17.36亿千伏安。随着我国各地特高压项目相继落地及疫情的有效控制,预计未来几年我国电力变压器市场将持续增长,2023年产量已达到23.48亿千伏安,同比增长20.55%;2024年国内变压器产量或将超过25亿千伏安。
目前,我国变压器行业市场集中度较低,市场格局较为分散,行业竞争的主要企业有特变电工沈阳变压器集团有限公司、青岛变压器集团有限公司、江苏华鹏变压器有限公司、许继电气股份有限公司、保定天威保变电气股份有限公司、江苏华辰变压器股份有限公司、三变科技股份有限公司、山东金仕达变压器有限公司。
](/uploads/allimg/20250725/1-250H5024916357.png)
发电机是指将其他形式的能源转换成电能的机械设备,它由水轮机、汽轮机、柴油机或其他动力机械驱动,将水流、气流、燃料燃烧或原子核裂变产生的能量转化为机械能传给发电机,再由发电机转换为电能。近年来我国用电需求不断增加,庞大的用电需求拉动了发电机行业的发展。2023年,我国发电机组产量达23442.7万千瓦,同比增长27.57%;2024年1-9月,国内发电机组产量达18475.78万千瓦,同比增长19%。
](/uploads/allimg/20250725/1-250H502491H59.png)
电线电缆作为电力传输和分配的核心组件,在全球范围内的需求确实呈现出不断增长的趋势。据统计,2023年,我国电线%。未来,随着可再生能源的发展和智能电网的建设,电线电缆需求将不断增长。根据市场预测,2024年国内电线万千米。
国内电线电缆行业竞争代表企业有宝胜科技创新股份有限公司、江苏上上电缆集团有限公司、远东电缆有限公司、江苏亨通电力电缆有限公司、中天科技海缆股份有限公司、上海起帆电缆股份有限公司、浙江万马股份有限公司、福建南平太阳电缆股份有限公司、青岛汉缆股份有限公司、杭州电缆股份有限公司等。
](/uploads/allimg/20250725/1-250H502491UG.png)
电气机械行业是一个庞大的市场,吸引了众多国内外企业的参与。这些企业包括国际知名的ABB、Siemens、GE、Schneider Electric等,以及国内领先的CHINT、正泰电器、平高电气等。这些企业通过技术创新、产品升级、市场拓展等手段不断提升自身竞争力,争夺市场份额。
从区域来看,我国电气机械企业主要集中在华东地区,特别是江苏、浙江等省市。主要原因在于,这些地区经济发达、用电需求大、产业基础雄厚,为电气设备行业提供了广阔的发展空间。同时,华北、华南、华中以及西南地区也各自具有特色和优势的生产集群和销售市场。例如,华北地区以高压开关设备为主,华中地区以变压器为主,西南地区以电力电子设备为主。
](/uploads/allimg/20250725/1-250H502491V96.png)
江西特种电机股份有限公司成立于1995年5月,2007年10月在深交所主板上市,股票简称“江特电机”。江特电机是一家集研发、生产、销售智能电机产品及锂产品为一体的国家电机行业骨干企业,主营业务分为智能电机制造和锂矿采选及锂盐制造业两大板块。在智能电机制造领域,公司电机产品有伺服电机、新能源汽车电机、数控机床、纺织机、包装机、起重冶金电机、风电配套电机、建机电机、军工电机等,已广泛应用于机器人、工业自动化、建筑塔机、起重冶金机械、风机、水泵、电梯扶梯行业、风电配套设备、风电安装设备、公共交通、重卡、环卫车等行业,此外还涉及舰艇、装甲车辆、轨道交通等特殊领域,是我国电气机械制造行业代表上市企业之一。数据显示,2024年上半年,江特电机的电机业务销售收入为4.82亿元,同比下降15.32%。
](/uploads/allimg/20250725/1-250H502491b37.png)
苏州伟创电气科技股份有限公司成立于2013年10月17日,2020年12月在上海证券交易所上市,股票简称“伟创电气”。伟创电气专注于电气传动和工业控制领域,是一家从事工业自动化产品研发、生产、销售于一体的国家高新技术企业,公司主营产品包括变频器、伺服系统、运动控制器、PLC和HMI等,已在重工、轻工、高端装备等行业均拥有成熟的应用案例,以场景化解决方案助力制造业数智化转型升级。数据显示,2024年上半年,伟创电气营业收入为11.57亿元,同比增长22.37%。
](/uploads/allimg/20250725/1-250H5024919D2.png)
近年来,我国积极推进产业结构转型,制造业向绿色、可持续发展的方向转变。同时,为进一步强化重点用能设备节能管理,加快高效节能电机推广应用,持续提高能源资源利用效率,推动工业绿色高质量发展,助力实现“碳达峰”“碳中和”目标,工业和信息化部发布的《电机能效提升计划(2021-2023年)》,提出到2023年高效节能电机年产量达到1.7亿千瓦,在役高效节能电机占比达到20%以上,实现年节电量490亿千瓦时,鼓励通过电机性能优化、铁芯高效化、机壳轻量化等系统化创新设计,综合提升电机产品能源资源利用效率。
随着物联网技术的发展,在下游应用领域智能化升级的趋势下,电气机械产品作为物联网最基础的终端驱动部件,逐步朝着控制智能化、网络化方向发展。通过在电机控制单元中采用可编程控制器,实现电机速度位置控制的数字化,使电机由过去简单的启动控制、提供动力,发展到对其速度、位置、转矩等精确控制,并将电机与变速器、编码器、传感器及控制器等组合,综合现代控制理论、电力电子技术、微电子技术等领域技术,形成精密运动控制组件,从而显著提高系统的精度和智能程度。
直流电机起动和调速性能好、堵转转矩大,广泛应用于各种驱动和伺服系统中。传统直流电机具有电刷和转向器组成的机械转向装置,其滑动接触一定程度上影响电机的精度、可靠性和使用寿命,并且所产生的火花会引起无线电干扰,需要经常维护;此外,电刷转向器装置使电机结构变得复杂,工作噪声较大。因此,长期以来行业内都在寻找无接触式换向的直流电机结构。随着微电子技术、电力电子技术和电机控制技术的快速发展,以及高性能永磁材料的应用,前述结构的设计得以实现。
](/uploads/allimg/20250725/1-250H5024920648.png)
以上数据及信息可参考智研咨询()发布的《中国电气机械行业市场竞争态势及前景战略研判报告》。智研咨询是中国领先产业咨询机构,提供深度产业研究报告、商业计划书、可行性研究报告及定制服务等一站式产业咨询服务。您可以关注【智研咨询】公众号,每天及时掌握更多行业动态。
《2025-2031年中国电气机械行业市场竞争态势及前景战略研判报告》共十章,包含2020-2024年中国电气机械行业市场竞争分析,2025-2031年中国电气机械行业风险分析,2025-2031年中国电气机械行业投资机会及投资建议等内容。
智研咨询推崇信息资源共享,欢迎各大媒体和行研机构转载引用。但请遵守如下规则:
2.转载文章内容时不得进行删减或修改。图表和数据可以引用,但不能去除水印和数据来源。
智研咨询倡导尊重与保护知识产权,对有明确来源的内容注明出处。如发现本站文章存在版权、稿酬或其它问题,烦请联系我们,我们将及时与您沟通处理。联系方式:、。
2025年1-3月电气机械和器材制造业企业有36983个,同比增长4.48%
2025年1-3月全国电气机械和器材制造业出口货值为4237.2亿元,累计增长7.5%
2024年电气机械和器材制造业企业有36113个,亏损企业占比21.49%
2018-2024年全年全国电气机械和器材制造业累计产能利用率统计分析
2024年1-11月电气机械和器材制造业企业有36114个,亏损企业占比24.34%
2024年1-11月全国电气机械和器材制造业出口货值为15168.4亿元,累计下滑3.7%
2025年第二季度重庆市城镇、农村居民累计人均可支配收入之比为2.37:1,累计人均消费支出之比为1.83:1
2025年第二季度海南省城镇、农村居民累计人均可支配收入之比为1.82:1,累计人均消费支出之比为1.67:1
2025年第二季度广西壮族自治区城镇、农村居民累计人均可支配收入之比为2.07:1,累计人均消费支出之比为1.69:1
2025年第二季度广东省城镇、农村居民累计人均可支配收入之比为2.32:1,累计人均消费支出之比为1.8:1
2025年第二季度湖南省城镇、农村居民累计人均可支配收入之比为2.34:1,累计人均消费支出之比为1.62:1
2025年第二季度湖北省城镇、农村居民累计人均可支配收入之比为2.44:1,累计人均消费支出之比为1.52:1
2025年第二季度河南省城镇、农村居民累计人均可支配收入之比为2.24:1,累计人均消费支出之比为1.49:1
2025年第二季度山东省城镇、农村居民累计人均可支配收入之比为1.93:1,累计人均消费支出之比为1.74:1


