- 地址:
- 山东省临沂市沂水县北关街(文山街3-4号)
- 邮箱:
- 5566961212@qq.com
- QQ:
- 558969974
- 传真:
- 0394-4349389
- 手机:
- 13699984560
年末岁尾,广东多地工厂提前放假的消息密集涌现,引发行业内外广泛关注。有哪些共性和个性?对家居人有何影响?背后动因和趋势如何?家居新范式本期来探。
1月7日,广东知名陶瓷企业肇庆将军陶瓷有限公司发布的春节放假通知显示,春节放假时间为1月16日至3月3日,足足一个半月。

2025年12月3日,广东肇庆鸿海铝业有限公司发布通知,称由于市场环境的影响,公司持续出现亏损经营,如今已到了无法经营的地步,决定自12月3日开始停产放假,工厂具体复工时间待定。

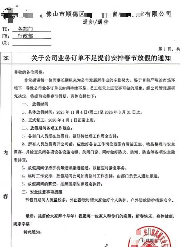
而此前,佛山一家已运营31年的铝合金门窗制造企业,在一份内部通知中称,由于“市场环境严峻,订单快速减少,不足以维持正常生产经营”,决定自2025年11月4日起提前安排春节假期,直至2026年3月31日复工,放假时长近5个月。

单2025年11月1日一天,就同时有多家企业公布放假消息。广东安基装饰砖集团有限公司公告表示,从2026年1月11日至2026年2月27日止全面放假,仓库不予开单装货。

2025年8月,知名智能家居企业佛山市淇特科技有限公司发布通知称,因订单不足,自8月1日起实施停工待产安排,直至2025年12月31日,时长近5个月,放假范围为研发、制造、营销等七个部门。
2024年8月,广东雅洁五金有限公司发布通知称,因受环境持续影响公司业务严重下滑,全员实行“四休”,即8月份共有16天的休息时间。
2024年6月,广东某设计院发布《薪资及工作时间调整方案》,称受宏观经济环境的影响公司业务收入骤降,决定将工作时间调整为3天/周。
近年来,受全球经济下行、贸易环境波动、能源价格起伏等多重因素影响,叠加国内房地产市场进入深度调整阶段,与之紧密相关的建筑、建材、家居、设计等行业均受到不同程度的冲击。
值得关注的是,家居新范式在上述的通知文件中发现,鸿海铝业明确指出放假期间无底薪,员工生活费、社保等费用更是未提及,个中细节外界也无从得之。
而上述铝合金门窗制造企业,则承诺将依法支付放假期间员工薪资,但并未公开具体发放标准。外界普遍猜测,企业可能按当地最低工资标准的80%-100%支付生活费。这意味着员工收入将大幅降低,甚至影响基本生活保障。

有观点认为,在订单实质性、长期性短缺的情况下,企业采取经济性裁员并依法支付补偿,是更为清晰和负责任的做法。
有法律专家指出,如果用人单位停工停产的理由不充分,手续不合规,仅仅为了减员降本考虑而放长假,则该行为侵害了劳动者的合法权益,视为“未按照劳动合同约定提供劳动保护或者劳动条件的”。
工厂扎堆进入假期模式的背后,实则是多重发展压力的集中释放。从外部环境来看,全球经济下行周期的持续冲击,直接导致外贸订单规模大幅收缩,部分出口导向型工厂生存压力陡增。
把目光转向国内市场,房地产行业的深度调整正传导至下游产业链,建材、家居等相关领域需求端出现断崖式收缩。成本端的压力同样不容小觑,珠三角地区普工薪资水平已实现普涨,人力与场地成本让本就薄利运营的中小制造企业难以为继。
当市场需求逻辑从“大规模标准化量产”转向“小批量个性化定制”,不少老牌工厂的生产线难以快速适配新需求,生产线改造不仅需要高额资金投入,投资回报周期还存在较强不确定性,企业由此陷入“不转型则订单缺口持续扩大,转型则需承担高额改造成本与不确定回报”的两难困境。
在智能制造的浪潮下,广东省内40%的规模以上制造企业已引入工业机器人以提升生产效率,但大量中小工厂受制于资金储备不足、专业人才匮乏等现实问题,仍固守传统生产模式,产品竞争力持续走低,最终在行业洗牌中逐渐被边缘化。
需要明确的是,家居新范式认为,此次制造业“放假潮”绝非制造业的整体性衰退,而是产业向高质量发展升级过程中必然经历的阵痛。
家居行业的集中放假现象,正是传统制造业在周期调整与结构升级双重考验下的一次“压力测试”。只有主动拥抱智能化、数字化转型浪潮,优化产品供给结构与市场布局,企业才能在行业洗牌中抢占先机。
这场转型阵痛终将推动制造业摆脱粗放式发展路径,迈向高质量发展新阶段,为真正具备核心竞争力的企业开拓更广阔的生存空间。
©来源:家居新范式综合自:家具、佛山造、陈市观察、泛家居品牌研究院、定峰汇、黯泉等


